PG电子(中国)官方网站-见证传奇诞生

Pg电子网站:未来五年地产发展的方向在哪里?-PG电子官方网站
PG电子(中国)官方网站-见证广安房地产传奇

咨询热线:

023-67087896

Pg电子网站:未来五年地产发展的方向在哪里?

发布时间:2025-10-30 18:38人气:

  事实上,“高质量发展”是十五五经济社会发展最主要的目标。那么,地产高质量发展到底是什么?

  其实,在实体经济领域,国人齐步内卷下,十四五卷出了高质量的天际线,比如“新三样”、数字化、机器人、智能化等,质优价廉的国产平替水果,飞入寻常百姓家。但在地产领域,则是另外一番景象。

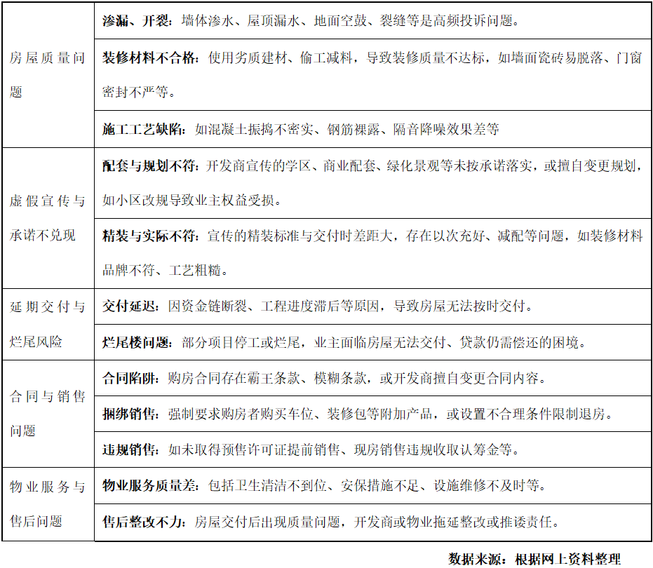
  举个例子:前两天,参加某新一线城市一个区的住建举办的论坛,说2021年该区物业领域的投诉为5000宗左右。

  大家可能会说,新能源汽车领域,投诉也很多呀!但是,地产领域投诉的内容,长期集中在最基础的、不能容忍领域,如交付后装修变脸、房屋漏水、地板起鼓、市政道路不通等。历年“3.15”,地产排投诉前列,墙体开裂、漏水、装修材料不合格等长期位居投诉前3名。

Pg电子网站:未来五年地产发展的方向在哪里?(图1)

  这几年,尽管我们积极打造“好房子”,但从调研的情况来看,多数还是以旧模式来打造好房子。

  比如,把好房子作为卖地的新赛道,无视存量时代的约束,似乎在一夜之间,好房子过剩了;

  比如,以展示区、样板间的极尽奢华,给购房人惊艳之感,推动片刻倾心冲动下的定金,但交付以后呢?

  比如,好房子社区内的这一片天,看上很欧洲,但走到社区外,城市界面下了两个台阶,撕裂感很强。

  比如,非常正规的场合,本来讨论怎么高质量发展,但到最后,变成怎么救市、怎么去库存了。

  Pg电子官方入口 Pg电子网站

  本质上讲,地产还未完全回归到其本源,一直发挥着工具化的角色,比如财政的补充、增长的引擎、财富的创造等。所以就不奇怪了,为啥全面强调高质量,地产还在关注交付、最基础的质量。

  对一个市场化高速发展近30年的行业来说,确实不应该。如果横向比较一下,这十几年来,汽车不仅在科技、品质、性能和体验等综合方面上了好几个台阶,价格还越来越亲民。相比之下,在高质量方面,房地产很汗颜,高质量刻不容缓,但也是一项系统的工程。

Pg电子网站:未来五年地产发展的方向在哪里?(图2)

  注意的是,高层会议部署的房地产高质量,绝不仅是“好房子”“高品质”等微观层面的论述,我们需要先从这些狭义的思考抽离出来,站在更高维度看高质量诉求面对的基本面。

  其次,作为行业治理的基本方略,“房住不炒”连续写入十九大、二十大,并在十五五开启前夕基本实现。这也意味着,在未来的治理结构下,住房回归居住属性,成为大宗消费品。

  再次,四中全会重申以经济建设为中心,实施路径上,明确坚持扩大内需这个战略基点,坚持惠民生和促消费、投资于物和投资于人紧密结合,以新需求引领新供给,以新供给创造新需求,促进消费和投资、供给和需求良性互动,增强国内大循环内生动力和可靠性。

  把上面三个更高维度的基本面因素结合起来,十五五期间的房地产,以其大宗消费品的定位,切入到消费内需,成为消费的基础设施,成为消费的一个环节,成为消费和就业的新领域。

  先说大宗消费品。3月份的《提振消费专项行动方案》中,将住房消费放在了“大宗消费更新升级行动”中,住房终于从资产溢价的神坛上下来了,回归到其本来面目——大宗消费品。

  再说内需的基础设施。包含2方面,一是盘活存量资源,发展新消费、新业态、新场景等,房地产发挥空间载体的功能,这是城市更新的重中之重;二是补足民生保障的短板,补贴生育养育教育,筑牢兜底保障,“投资于人”,推动人口高质量发展,住房保障不可缺。

  然后说内需的一个环节。从消费的角度来讲,从国际经来看,真正能拉动消费能级的,只有大宗消费品,如房子、汽车。但这个效应是自然实现的结果,而不是工具化和透支的结果。

  去年以来,尽管消费品“以旧换新”热热闹闹,但不管社销,还是网销,都不尽如人意。表面看,是地产全链条下滑导致消费带动不足,比如与地产强相关的家居家电、建材装修等一损俱损。但本质上,则是地产过度发展对收入的透支,导致消费的内生动力不足。

Pg电子网站:未来五年地产发展的方向在哪里?(图3)

Pg电子网站:未来五年地产发展的方向在哪里?(图4)

  大家看手机、汽车、家电等耐用消费品,凡是耳熟能详的一些产品,卖的好的,无不是久久为功、持续投入,产品不断升级和迭代,消费体验感不断提升,使得品牌从仅仅有知名度,发展到兼具“知名度+美誉度”,培养出一批忠实的客户或粉,但凡有新品,必追随。

  所以,衡量一个地产项目是不是“好房子”,不要看在大门、社区景观水系、会所功能、得房率、智能化等方面,如何之卷、用材之奢华,而要看老客户的复购率或老带新的比例。

  同样,客户眼里,这个项目是不是好房子,值不值得买,除了到售楼处、样板间和展示区去看,除了听销售说“如何如何好”,还要到已经交付的小区,看看社区绿化维护怎么样,会所的设施有没有坏,停车场的卫生搞的怎么样。或者,听听几位业主对开发商的评价。

  前端制造环节,产能过剩,越来越卷,越来越难以赚钱,但随着消费升级,从有没有到好不好,重视购买以后的品质保持、消费过程体验。因此,汽车、家电等耐用消费品,都很重视售后。

  一方面,只有重视售后服务、产品维保,在产品迭代、出新品以后,消费者才能愿意购买;另一方面,在存量时代,售后服务能创造出市场新蓝海、衍生价值,汽车是如此,房子也是如此。

  所以,刚刚发布的十五五规划,提出推进以人为本的新型城镇化。本质上,过去的城镇化以物质大投入、大建设为主,未来要以“服务人”为主,更多在“软基建”上发力。同时,在房地产高质量发展方面,首次提出“实施房屋品质提升工程和物业服务质量提升行动”。

  一方面,过去的大建设疾风暴雨,萝卜快了不洗泥,现在要买单了,所以要对存量房提升品质,正在推进的城市更新行动,就是做这个事。物业管理服务提升,楼栋、楼道、照明、道路等维护的好一些,这也是品质提升。同样,十五五规划中提出的建立房屋全生命周期安全管理制度,即房屋体检、房屋保险和房屋养老三位一体,这也是品质提升。

  物业服务品质、房屋品质提升,目的就是满足人们的“美好生活”。这也是提振服务消费的最佳切入点。前面的公号文章已讲过,在消费方面,我们和发达国家的商品消费是差不多的。

Pg电子网站:未来五年地产发展的方向在哪里?(图5)

  差距就在服务消费。就拿美国来比较,美国居民服务消费占GDP比例高达44%,我们只有18%,差距主要在这几个领域:医疗服务(美国高10%),其他用品及服务(美国高9%),文化娱乐(美国高5%),居住(美国高3%),交通(美国高2%)。五项合计,美国比我们高出30%。

  仔细观察,餐饮、生活服务、居住、文化娱乐、交通等,都与社区这个生活载体密切相关。而且研究表明,可支付的、服务好的社区,对于居民在生育、养育、教育等方面的消费有正向带动。

  大国经济都是内需为主导,坚持扩大内需这个战略基点,主要就是消费,而居住和社区则是释放消费的载体。同时,制造业智能化、数字化,传统制造业出海或转型升级后,国内超大规模市场与要素红利(8.8亿劳动年龄人口+1000万新就业大学生),主要在服务业领域释放。

  近期备受重视的城市更新,在存量盘活方面,主要着力点,就是利用这些物业发展消费新业态、新模式、新场景。另外,十五五推进国内大循环、统一大市场,物业服务提质、完整社区建设、数字技术赋能、社会治理下沉等,将激活近70万个小区的多元消费场景,就业的效应也很显著。

Pg电子网站:未来五年地产发展的方向在哪里?(图6)

  从重视产品投入的“物质层面”转向重视客户体验的“人的层面”,即培育美誉度和粉丝群;

  Pg电子官方入口 Pg电子网站

  从重视开发销售的“前端环节”转向重视售后和维保的“后端环节”,后端做好了才能对前端形成支撑;

  从重视开发和销售“增量流转”,转向既重视增量,也重视“存量运营”,即物业服务带来的新价值,物业服务对培育美誉度、粉丝群的作用,这是开发商持续打造产品,并获得市场认同的关键。

  打造好房子,首先要做好“好房子+好设计”。未来,供给端的竞争越来越激烈,甚至惨烈。作为大宗消费品,必须关注人性化需求,而开发的长周期(1-2年),决定了开发商必须要将规划、设计、施工、装修,部品部件、家居家电等环节前置,以产业链联盟的形式做产品设计。

  也就是,根据对目标客户群的需求特征把握,周边竞品风格,在空间节约和紧凑、功能多元和转化、全龄友好、个人性和人性化等方面,全面卷品质的基础上,每一个细节都要讲究性价比、质价比。

  打造好房子,其次要做好“好房子+好服务”。企业要培育服务品质始终如一的物业公司,并以交付后的“好服务”作为项目营销的一个卖点,集聚长期跟随的粉丝群、忠实的客户群。

  另外,物业要从过去的“三保一绿”的“对物的服务”(保安、保洁、保修、绿化)转向“对人的服务”,即生活服务、社区治理。包括社区零售、老人及宠物照看、收纳和快递服务、家庭应急处理、社区养老托幼服务等需求一揽子考虑,为客户提供全龄友好、全天候守护的服务。

  同时,针对新一代产品后续在阳台绿植养护等需求,将物业服务前置,购房时就有针对性地引导提供物业服务在阳台绿化设计、土壤保持、绿植养护维护等方面的需求,并提供上门服务。

  打造好房子,最后要做好“好房子+好政策”。不管是新建好房子,旧改变好房子,还是盘活存量做租赁的“好房子”,都涉及到很多部门、很多环节。未来,都要做到以下几个方面:

  一是,在顶层设计上注重系统集成。规划和供地、市政和配套、融资和销售、交付和验收,都要服务于居民需要的“好房子”这个导向,从而形成系统集成而不是相互冲突或拆解的效果。

  二是,在落实执行中加强协同配合。比如在预售资金监管、规划指标落地、市政公服配套到位、交付后的保质期权益落实、物业管理以及房屋体检、保险和养老等,住建、自然资源部门、市政和公服部门、金融部门以及街道社区、物业,社区居委、业委等,都要强化横向纵向协同配合;

  三是,在打磨细节时讲求精益求精。比如,旧改“好房子”、租赁“好房子”、保障房的“好房子”,不仅收益很薄,运营很难,竞争很激烈,且客户群对品质要求高,对价格很敏感,对细微的体验很看重。这时,规划、用地、金融、配套等政策,以项目为单元,精细打磨就非常重要了。

Pg电子网站:未来五年地产发展的方向在哪里?(图7)

  地址:深圳市福田区沙头街道天安社区泰然四路66号泰然立城A座12-14楼


023-67087896